校园快讯

当前位置: 首页>校园快讯>正文
学校斩获全国测绘地理信息职业院校大学生虚拟仿真测图大赛特等奖
时间:2022-11-18来源:作者:点击数:


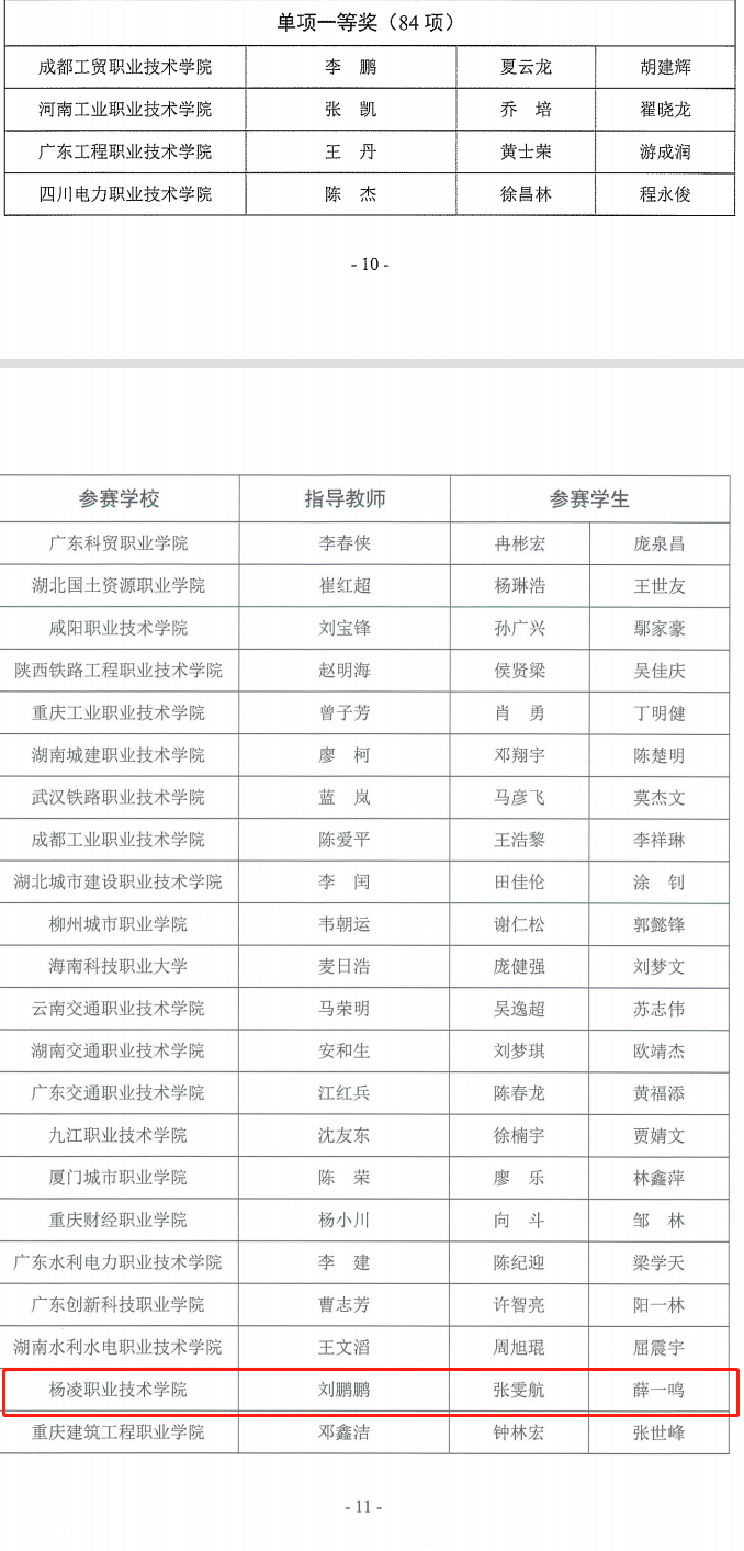
115日,“南方测绘杯”第二届全国测绘地理信息职业院校大学生虚拟仿真测图总决赛落下帷幕经过激烈角逐,威廉希尔官网交通与测绘工程学院学生顾晗阳、韩乐荣获单项特等奖1,学生张雯航、薛一鸣荣获单项一等奖1项,学校荣获团体特等奖。

本次大赛由自然资源部人力资源开发中心、全国测绘地理信息职业教育教学指导委员会主办共有来自27个省(自治区、直辖市)263所学校、509支参赛队伍1018名选手参赛,采用“虚拟仿真外业采集数据”与“内业数字化成图”相结合的方式举行,选手需要在4小时内,利用虚拟仿真数字测图软件完成外业图根点布设及碎部测量的数据采集,再利用数字化成图软件完成线划图的绘制,主要考察学生测绘实践能力,也是测绘新技术发展的积极尝试。

下一步,学校将持续推动以虚拟仿真技术为代表的信息化手段进课堂、进教材,同时进一步发挥技能竞赛在教育改革实践中的引领作用,推进“岗课赛证”综合育人,为培养新时代测绘地理信息类高素质技术技能人才夯实基础。

(文/交通与测绘学院   刘鹏鹏  责编/马玲娟